万年历 购物 网址 日历 小说 | 三峰软件 天天财富 小游戏 视频推荐 小游戏
TxT小说阅读器
↓小说语音阅读,小说下载↓
一键清除系统垃圾
↓轻轻一点,清除系统垃圾↓
图片批量下载器
↓批量下载图片,美女图库↓
图片自动播放器
↓图片自动播放,产品展示↓
首页  日历2025  日历2026  日历2027  日历知识  | 每日头条  视频推荐  数码知识 两性话题 情感天地 心理咨询 旅游天地 | 明星娱乐 电视剧  职场天地  体育  娱乐 
日历软件  煮酒论史  历史 中国历史 世界历史 春秋战国 三国 唐朝 宋朝 明朝 清朝 哲学 厚黑学 心理学 | 文库大全  文库分类 
电影票房 娱乐圈 娱乐 弱智 火研 中华城市 仙家 六爻 佛门 风水 钓鱼 双色球 戒色 航空母舰 网球 乒乓球 足球 nba 象棋 体操
商业财经知识 科技 汽车知识 工程技术知识 时尚与穿搭 家居与生活 设计艺术知识
    
  知识库 -> 商业财经知识 -> 如何评价2025年12月30日A股行情? -> 正文阅读

[商业财经知识]如何评价2025年12月30日A股行情?

[收藏本文] 【下载本文】
如何评价2025年12月30日A股行情?
本年倒数第二个交易日了。
想到哪说到哪,有点乱。
昨天白天的白银多空大战格外精彩:


像这种剧烈的波动,仓位控制出现问题的人,不管是做多还是做空,都会被市场教育。
因为杠杆高,碰到这种双向波动,多头和空头一起扑街。
到了夜盘,白银直接跳水了:


和白银一起跳水的还有黄金:从4500跌到了4300。


黄金4500这里会有反复,我在几个月以前就有过猜测,也一直在叨叨,老粉应该都有印象,包括铜王的止盈计划也和黄金4500挂钩。
我对资本市场一般不猜测,只是被动的适应,因为资本市场是人情绪的投射,人心是难以揣测的,你猜不来人会有多疯。
黄金这种大宗不太一样,它是受供需影响的,所以猜对的几率会高那么一点点,偶尔在关键点位上猜测一下无伤大雅。
之前回答的链接:
一个多月前的回答


事实上我也按照计划进行止盈了,投资这种事情要把功课做在前头,坚决执行,知行合一。
最近一直在蹲的锡王发布了一堆公告,里面有两个比较重要的:


首先是锡王的三季度分红,0.11/股,比去年同期多一分。
数量上比较恶心,但是起码聊胜于无吧,态度上还是值得肯定的。
这个肯定算利好。


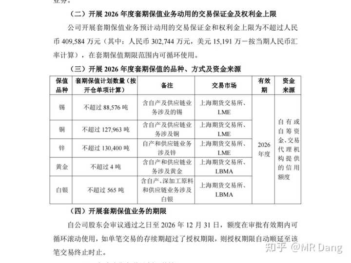
另一个公告是计划继续做套期保值。
这个公告比较重要,通过公告公布的套保计划数量,可以大概的看下风险敞口,对比2025数量:


除了锡的数量增加了一些,其他金属数量都少了,相对来说风险敞口应该会小一些。
这部分套保不透明,在2022年高位站岗就亏大发了,我对锡王管理层的能力和诚信度还是不信任,希望他们不要投机,以他们财务人员的专业能力,是不具备投机能力的。
总的来说属于中性公告。


锡昨晚的夜盘也跳水了,今天可以继续许愿了,等一个25开头的锡王。
正义使命-2025的新闻已经刷屏了:


我不是j迷,不太懂这些,只是觉得这次保密工作做得好,突然就宣布了,没一点预兆,如果是实战,那留给对面的反应时间不会很长。
说到这个我想起来一个很魔幻的事情,就是一个专业投资者交流圈里,有一个来自对面的投资者,他重仓了A股的Jg还有福建板块。
他平时对外展示的是deep green,比较激进的那种,然后背地里天天盼着快点动手,他的股票已经急得不行了,一心向钱。
他说这是风险对冲。
锂电:某龙头企业被移送起诉。


里面的投资者脑瓜子嗡嗡的。
这事本来就挺狗血的,之前gf的董事长因为想收购江特的事情内幕交易挣了一百来万。
前面已经行政处罚了,大家还以为这事就这么过去了。
没想到突然说移送起诉了,这就有可能涉及刑事犯罪了,说不定还会被st。
古语有云,伐冰之家不畜牛羊。
一个堂堂千亿级上市公司的董事长为了区区百十来万搞这事,真不知道脑子在想什么?
只是苦了里面的投资者了,替别人犯下的错误买单,真正的金融消费者。
锂产业链现在是多事之秋,各种矛盾激化,都摆到台面上了,目前来看我觉得综合考虑风险收益的话,不是很优秀的选择。
哦对了,昨天提到的某烟花股也因为信纰被立案了,它本身就是st了,倒是死猪不怕开水烫。
投机的注意风险。
重组消息又有抢跑的:




先涨停,后出利好,十分符合大A的特色。
没什么好说的,我之前就说过这种人为的不公平的游戏不要参与,游戏体验极差,让他们自己玩去。
一个重磅政策:


经评论区指正,这是续签,以前的回答存在事实错误,特此改正。
数字货币新动向:
《关于进一步加强数字人民币管理服务体系和相关金融基础设施建设的行动方案》
数字货币全新升级,以前的使用体验其实不太好,现在的话,从财务方面归类为银行的负债,进银行的资产负债表,还有利息可以拿。
怎么说呢,有点类似于变成了存款,但是流动性更好。
这个不用追了,昨天相关概念都飞了,现在去只能吃土了。
昨天电力板块表现不好,原因是长协电价出炉,不及预期,煤价格跌了,还有风光电的参与,所以长协电价就低了。
电力板块有点类似我持有的bfny,bf赚的是煤和油的差价,火电赚的是电和煤的差价。
现在煤价起不来,虽然电价不及预期,但是长协煤价也便宜了,盈利能力还是有的。
不用那么悲观。
说到bf,昨晚的原油期货又偷偷摸摸涨了点,到61美元了。
要是能一直保持现在的煤和油的差价,那真的很安逸了。
明年机构预期的原油中枢布油价格只有55美元。
懂王表态美联储人选“没有改变”


我理解的意思就是哈塞特稳了?
反正最终解释权归懂王,过几天看。
受局势紧张影响,中概表现不佳。
其实恒科也类似,我记得很早前在评论区就提过恒科的风险。
比较窝囊的地方在于,东大和西大谁看它不爽都会踢一脚,两边一紧张,就成了出气筒。
看好东大就买亲儿子,别买这些质子。
如果资金已经国际化布局,那你在西大就买点国际化的东西,别碰国内这些中概。好不容易跑出去了,再买成中概,那跑出去的意义是什么?
今天有操作计划,有色可能会大幅回调,我的有色仓位很少了,一直在蹲锡王,今天可能会蹲到一个好位置。
另外就是前几天老有人问要不要买黄金,他特别喜欢黄金。我觉得他可能是喜欢黄金的涨幅,而不是黄金本身,所以劝他冷静。
现在黄金开始回调了,是考验信仰的时候了,你不能只在上涨的时候才喜欢黄金。
一个喜欢保护韭菜的博主,希望大家少少踩坑,多多赚钱!
送礼物






17 人已送礼物


鸭哥从来不会主动嘶任何人,也只有一个小助手神牛
任何嘶你的都是骗子,已有多人遭遇了钱财损失,如遇有人嘶,直接举报报警!!!
!!!
!!!
!!!














赛微电子,冲高分批止蝇出局
江龙船艇,周末、盘前消息消息比较猛,竞价爆量就玩了一点娱乐,走势很拉胯资金都在玩主线,7%的娱乐仓明天跑路


平潭发展,冲高分批止蝇,今天再度新高,鸭哥又超前马前炮了
合富中国,继续低吸高抛滚动,仓位基本没变
龙洲股份,尾盘上车套利,明天出局
飞沃科技,尾盘上车套利,明天出局


今日账虎为正,小肉
今天短线情绪有题材开始进入补跌比如大消费和主线商业航天的后排,资金更加聚焦龙头比如航天发展、平潭发展。之前说过航发后面基本就是走抱团走势,它的表现也连续带动了板块表现。随着今天市面上跌停数量开始增加,后面的容错率会逐步降低,资金聚焦最核心的几个做穿越,比如航发,比如平潭,所以如果短线交易者不能跟随情绪聚焦,这几天亏损大概率会放大
这几天很多老师开始杞人忧天说跨年阶段很多资金会兑现,兑现他 勒格 ?。很多人变得现在越来越没有一点大局观,这只是元旦假期四天,不是春节长假。盘面大概率还会继续以资金抱团龙头去做炒作,全面兑现退潮的概率很小,从资金打出上证九连阳就能看出这点。只是操作难度会加大,要注意高低切的轮动节奏和一定要聚焦最核心的龙头
龙洲、飞沃尾盘抢筹拉升,鸭哥最喜欢做的就是这种拉尾盘的目标,次日冲高预期比较好
滚动合富是因为只要平潭脱离监管被抱团,联动效应就大概率会出现,平潭明天最后一个监管日,出监管正好就是今年最后一个交易日,明天控制住异动后天抱团表现那么穿越就成功了,另外合富、海峡两个就会联动表现
明天三个套利都跑路,重点看平潭最后一个监管日如何演绎走势,今天平潭被抢很大一个原因还是鸭哥周末在网上刷到很多人以为是明天出监管就玩命抢筹博弈明天出监管。炒股连短线最起码的规则常识也不去搞清楚觉得很可笑
明天平潭如果能控制调整一天是很好的走势,那么可以低吸再度上车,如果继续像今天这样抢的话那只能看戏了,因为监管大概率会被延长跨年预期基本也会落空。如果出现这种情况那么合富也会出局空仓等明年再战了
本月模拟收蚁近80%也还行,今年模拟账虎目前逼近40呗收蚁破了前几年的3200%记录创下近年模拟交易收蚁新记录,元旦后开始又要取出盈利留100小资金重头又开始了
明年开始根据平台规定不再记录模拟盘操作收蚁图,已被警告过多次,后续可能月度或者季度放一次。文章也会定期清理,鸭哥不需要留下马前炮证明自己有多厉害,因为人不会把自己的一个常态当成吹嘘的资本,冷暖自知就好,是不是马前炮很多看鸭哥自我交易记录多年的老读者最清楚不过
本人是一名对财富有着正常渴望的A股交易爱好者,但目前还没正式入场,仅拿同花顺模拟盘在模拟交易,待到实现了常年稳定盈利后再用积攒多年的一万私房钱块入市实操。这些年模拟操作下来也积累了大量的模拟交易经验,文章内所有记录的个股、操作、图片均为本人自我模拟交易记录,鸭棚交流文字记录均为自我表现欲望强烈的中年老男人正常表现欲,不存在推荐股票,任何向你推荐股票的所谓老师一律当成骗子都不会错,据此文章自我记录操作,亏损也活该!!!
今天上证震荡中平收,两市66家涨停19家跌停,两亿左右的成交,盘面整体算是波澜不惊。
但,俺的星球和部分有心的知乎粉丝今天巨开心,主要是机器人板块整体上攻,另外就像过去几天一样,虽然不多,但也至少拿了一个涨停。


今日七小强
(注:本人持证持牌,贴图为盘后纪录证明真实性,不包含任何投资建议,切勿盲信)
今天聊聊机器人,机器人我算是知乎上研究比较多的了,所以布局的仓位也比较重。我的判断是26年中下旬开始启动,这几天的异动说实话让我有点始料未及。
如果要解释的话,像今天这种不是庄家拉升而是资金面流入自然推起来的行情,更像是市场对马斯克的追捧,从SpaceX/商业航天,到optimus/机器人。26年我的个人重点是侧重在银发经济+机器人上的,同时机器人又包含了银发经济的部分,我认为属于确定行情,也是不输电动车的一个广阔市场。
当然,短期我个人的判断还是按照纪律网格化交易降低成本和获取确定波段利润为主。因为每一段最少20cm,如果甩下车,年化收益也不低了。很多人问我为什么觉得现在卖了的那一部分还能接回来,其实根据我对机器人前沿研究者的采访,我认为真正落地和大规模铺开绝对不是半年内可以实现的,最乐观也要等27年,另外大盘再上去后行情很可能走完进行新的一波熊市周期,所以重视风险很重要。毕竟咱们是真金白银在做,不是开个模拟盘玩大富翁游戏收割韭菜的。
大盘的后市预测,rsi偏高但屡次盘中上破boll上轨,boll敞口对上轨压制,明日偏平。想学技术看这篇。
今日操作上,略出一些兆威,补了点创新药。其他基本不动。药在我的总仓位中占比现在不算低了,接近8%的仓位绿10cm,目前也只能等待,是今年至今唯一绿超过2cm的,有点不爽。另外就是黄金,最近也开始准备到点空了,我的开空价格设置在1028。
本人目前七成不到,继续维持中期4200,长期6600点的一半的看法。祝大家新年快乐!最近三个月的操作足够美美旅游了吧。
送礼物






39 人已送礼物
大宗商品涨价顺序,几十年的规律从没变过!
1。黄金率先涨价
2。白银随后跟涨
3。铜价上升,铝价接着上涨
4。原油价格跟进
5。天然气价格上涨
6。大豆,玉米等农产品
价格最后上涨可简化记忆为"金,银,铜,铝,油气米
当然这其中会有板块联动,比如铜上会带动其他有色产品,其它的按照此类推演,可能不完全一样会有分化。
明天是节前兑现节点,对于市场也该适当降低一丝预期,别的不说,商业航天外受美股调整影响,内受强势股立案拖累,虽然再打新高,可已经肉眼可见的缩量,这点要注意+警惕。
好点的是人形机器人,大有接棒的趋势,今天不仅涨停家数保持不错,还逆市放量。而看机器人内部,早盘大涨的反而不是最核心的品种,当然,也算不上垃圾,比如,同属特斯拉链,今天二级供应商反而涨幅远远跑赢一级供应商。午后的上纬新材封板,又拉出了一波情绪。
当下这个节点,机器人等接棒商业航天,倒是符合逻辑的,无论是高低切,还是题材到产业趋势的切换。所以,即便本周资金各怀鬼胎,作为明年要规模量产的赛道,机器人仍旧是该重点关注。
2026年春季大周期的第1小周期,应该走的差不多了,接下来就会进入2个过度周期,也就是神剑股份断板之后的节点龙,高度大概在4-5,过渡2周10个交易日,会迎来第2主升周期,到时候会诞生7板左右的节点龙。
用情绪周期推背图,大概在1月15日前后,会出现大的节点主升周期,而在这个过程中,可能只有过渡周期的玩法,多以套利为主。
目前节点依然是神剑股份,看能攻到什么程度,现在只有村里能摁死他了。情绪今天算是分化不算分歧,明天应该会迎来正式分歧。
整体来看,就是航天这边的资金不愿意撤出,低位这边又在混沌期打不出强度,高低之间的pk,题材之间的pk都在互相争夺,这种混沌状态不会太久,马上就会选择方向了,静观其变即可。
送礼物
还没有人送礼物,鼓励一下作者吧
[收藏本文] 【下载本文】
   商业财经知识 最新文章
如何看待中国26年4月1日,中国取消光伏,电
穷人无法想象的有钱人的消费都有哪些?
上海和北京哪个才是中国第一城?
怎么看待华为、中兴等国内通信巨头被排除在
国内油价为什么一分一分的降,几毛几毛的涨
为什么网络上无数人明明没有投资能力,却喜
如何看待印度gdp排名下降到世界第6?
央企有没有倒闭的可能性?
为什么很多男的到了中年突然开始炒股?
金价跌至每盎司 4346 美元,白银跌幅一度逼
上一篇文章      下一篇文章      查看所有文章
加:2025-12-30 21:39:45  更:2025-12-30 21:40:43 
 
娱乐生活: 电影票房 娱乐圈 娱乐 弱智 火研 中华城市 印度 仙家 六爻 佛门 风水 古钱币交流专用 钓鱼 双色球 航空母舰 网球 乒乓球 中国女排 足球 nba 中超 跑步 象棋 体操 戒色 上海男科 80后
足球: 曼城 利物浦队 托特纳姆热刺 皇家马德里 尤文图斯 罗马 拉齐奥 米兰 里昂 巴黎圣日尔曼 曼联
  网站联系: qq:121756557 email:121756557@qq.com  知识库